各市(含定州、辛集)工业和信息化局、雄安新区改革发展局:
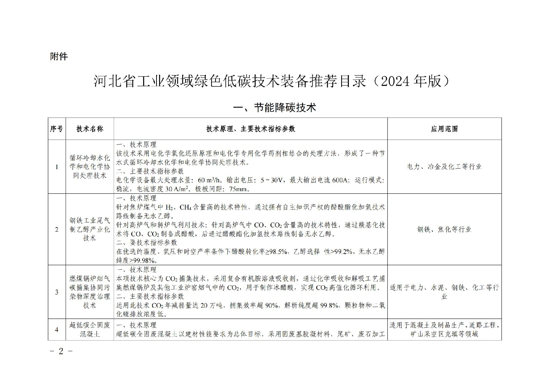
为贯彻落实《河北省“十四五”工业绿色发展规划》《河北省工业领域碳达峰实施方案》,加快推广应用先进适用绿色低碳技术装备,推动重点行业领域节能降碳,我厅组织开展了工业领域绿色低碳技术装备征集工作。经企业申报、各市推荐、专家评选,共遴选出31项绿色低碳技术和28个绿色低碳装备,形成《河北省工业领域绿色低碳技术装备推荐目录(2024年版)》,现予印发。
附件:河北省工业领域绿色低碳技术装备推荐目录(2024年版)





















河北省工业和信息化厅
2025年1月2日
打开原文链接查看详情:http://gxt.hebei.gov.cn/hbgyhxxht/xwzx32/tzgg83/975749/index.html

