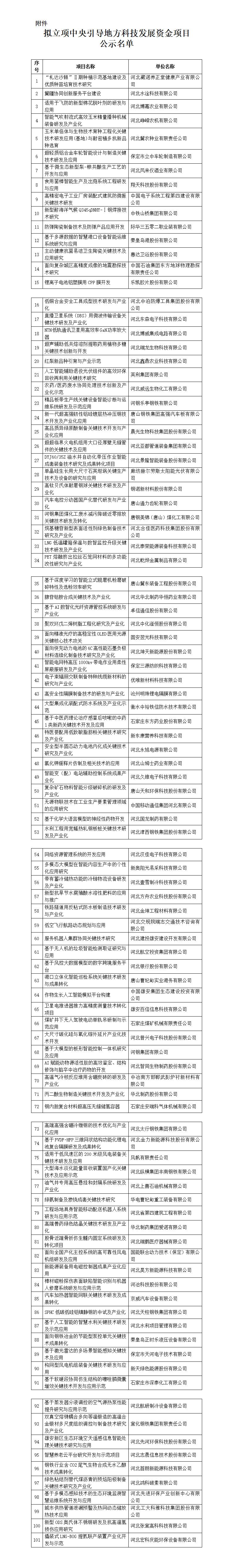
根据《中央引导地方科技发展资金管理办法》(财教〔2023〕276号)有关要求,现对由企业承担的2025年度中央引导地方科技发展资金拟立项项目进行公示(见附件),公示时间为2025年7月27日至2025年8月2日。
对公示项目有异议的,请于公示期内以书面形式向省科技厅、省财政厅反映,逾期不予受理。凡以单位名义反映情况的材料要加盖单位公章,以个人名义反映情况的材料需署明真实姓名并附联系方式,不受理匿名材料。
联系方式:省科技厅 0311—85829184
省财政厅 0311—86771149

河北省科学技术厅 河北省财政厅
2025年7月27日
打开原文链接查看文章详情:关于对企业承担2025年度中央引导地方科技发展资金拟立项项目的公示 (hebei.gov.cn)

