国知办函办字〔2025〕383号
各省、自治区、直辖市和新疆生产建设兵团知识产权局,各地方有关中心;国家知识产权局局机关各部门,专利局各部门,商标局,局其他直属单位、各社会团体;各有关单位:
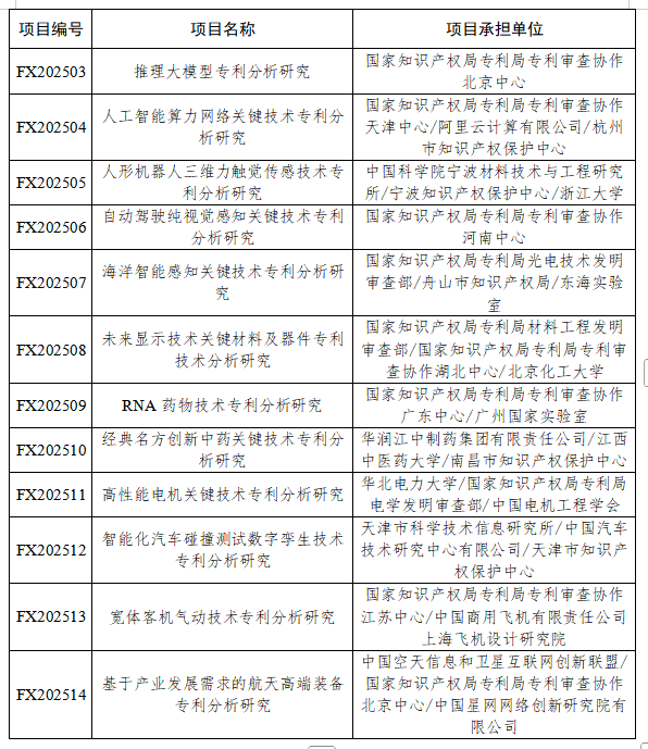
2025年度国家知识产权局专利专项研究项目立项工作已完成,现将立项名单印发。请项目承担方按照项目管理方的相关要求,认真做好项目后续组织实施工作,保证研究进度和质量。
国家知识产权局办公室
2025年5月12日
(联系人及电话:王 涛 张成森 010—62086068 62086115)




打开原文链接查看文章详情:国家知识产权局 通知 国家知识产权局办公室关于印发2025年度专利专项研究项目立项名单的通知 (cnipa.gov.cn)

